Gallery
176 projects
Built - Verified10
super-duper-volcano
This is my custom hotend, featuring three 110W supervolcano heaters for quick heat-up times and thermal mass, and three M3 PT1000 thermistors for measuring temperature across the entire 60mm melt zone.
@max.goldberg-spartheseagulldevs-ultimate-hackpad
A cool 3x3 macropad I made with an OLED and encoder. I'm going to try to use it as a controller for QLAB and maybe also as a general purpose macropad Currently being used as QLAB controller, a software that controlls SFX for live theatre
@theseagulldevDouble Arm Scara 2D Printer
This scara printer uses a double arm system and a drive train to be able to print in XYZ and utilize the floor as a bed to create a cost-effective, efficient printer. This printer was built for undercity, a 4 day hackathon by @lordbagel42, @vibsthebot and @KaiPereira.
@kai.the.jolly.guy7x Cherry MX-style keyswitches. 4x M3x12mm screws 4x M3 X D4.6 X L3.6 8x 1N4148 Diodes (through hole) 1x EC11 Rotary encoder 1x 0.91 inch SSD1306 OLED 14x Mill-Max 3305s or 0305s.
@jamdotjarULTRATERM
ULTRATERM is a miniature replica of an ULTRAKILL settings terminal ( like the one used in cybergrind ). It has a 2.8 inch TFT touchscreen, and two buttons, used to control a music player UI that plays songs from an SD card over the A2DP bluetooth protocol. The case is designed to be entirely 3D printable (with some supports, dw, I've checked it), and have all the parts snap together without any adhesive or fasteners.
@jamdotjarYKIKWK but Icepi Zero is an economical FPGA development board with a Raspberry Pi Zero form factor. It carries a Lattice ECP5 25F, enabling powerful designs while keeping a small portable size. It also has a HDM- port allowing easy digital video output.
@chengyin.yaoCYBERPAD-01 - Cyberpunk Inspired Macropad
3 key, cyberpunk inspired macropad with backlight and a rotary encoder. I designed this as a test for myself to see if I could create something practical but really complex and pretty.
@kai.the.jolly.guySPLOTCH:
SPLOTCH ( SCara PLOTter for CHeap ) is a dead-simple, parallel arm drawing machine. It can execute sequences sent via serial as well as be controlled manually with two servo motors.
@jamdotjarDesign Only165
These are glasses that holographically project 'eyes' onto the user. I will insert my phone into the model, and then it will project a display onto a plastic sheet of paper. This goes over my eyes and makes me look like I have cool eyes.
@tanishq.goyal- 1x THT Seeduino Xiao RP2040 - 8x Cherry MX switches - 8x DSA keycaps - 1x EC11 Encoder - 1x SDD1306 OLED 0.91 inch Panel 128x32 - 4x M3 screws 12mm-20mm length - 9x THT 1N4148 Diodes - 1x Case Top part - 1x Case plate - 1x Case bottom part - 1x PCB
@dimitris.touliswhen the pir gets any motion the stepper goes to 200 steps (opening of door) and after some time it goes to 0 closing a door
@souptik.samantaI will be 3d designing an Egyptian fanoos, a traditional lantern. The base and top lid will be secured using magnets! An electric candle will be in the middle.
@abdalla.omarThis is an IRL Minecraft jukebox that plays 3D printed discs, powered by a Raspberry Pi Zero 2, an RC522 RFID board, and some really crappy Python code. This project is being made for and funded by Hack Club's Highway program.
@dani.davidsonA battle bot that uses plasma arcs to defeat its foes! It also has a easily replaceable/swappable horizontal spinner weapon and powerful motors all around. The plasma arcs won't do much to the opposing battlebot's electronics, but their main feature is melting and softening the outer shell. It has an adjustable length as well. I made this because I thought it was a really cool idea to see a plasma fire battle bot in action! I also wanted to get into RC more and battlebots overall are really cool and fun.
@siddMy personal macro pad for productivity, with 6 keys and a rotary encoder, as well as a MiniLED. As mentioned in the Repo, this was my first serious project on KiCad! Quite a jump from beginner to expert - I think it turned quite well; hopefully it works! This project took around ~8 hours of work, a day well spent!
@udo.funke--- name: "Chengyin Yao" slack_handle: "@Cyao" github_handle: "@cheyao" tutorial: # Link to the tutorial if you used one --- Icepi Zero Check out the repo!
@chengyin.yaoMy entire goal for this printer was to make it as big as possible, the end result was a solid approximately 290mm^3 build volume. It kinda runs right now but the print quality is very mediocre, I still have to do a lot of hardware and software tweaks to get a decent print quality.
@rudraksh.payaalYOUR PROJECT NAME UwU status! A OLED breakout board for #infill! The budget is 4.2$. The main challenge is finding the correct pinout connector!
@chengyin.yaoA custom space mouse with a keyboard attached to it for hotkeys. The goal of this project is to replicate the real space mouse at 1/3 the price which I was able to do!
@yekutiel.yungerThis is my first hackpad project. I used the guide on blueprint and added my own twist to it. I like puzzles so I choose that for the base of mine!
@abdalla.omarA cyberpunk-themed STM32 development board featuring Bluetooth 5.1 connectivity and integrated Li-ion/LiPo battery charging support. Now with all the errors fixed from the last design and more sensors!
@nathan.alspaughI will be making my first hardware project, LED blinker. This pcb will be made on EASYEDA and will be exported from there after I'm done. Using the grant I will purchase it from JLCPCB. This is my first hardware project that I have ever made. Thank you for hack club for making this really possible for me.
@abdalla.omarPicoDucky is a very minimalist RP2350 board that can be used as a rubber ducky or even a FIDO Security Key.
@rudraksh.payaal4 way USB Hub this board is a usb hub that will extend the amount of usb-A ports I have on my computer so I can connect more things to it at the same time. I need this because my computer only has 2 usb ports be default and hubs are kinda expensive so I thought it would be cool to make one myself. $33.76 AUD One challenge was trying to find through hole versions of all the parts in the tutorial. I looked for about an hour before finding out that JLCPCB does an assembly service.
@taran.the.idiotInfrared Gun is a DIY non-contact thermometer built around the STM32F103C8 microcontroller. It features a custom-designed PCB with USB-C, RTC support, and many GPIO breakouts.all in a 3D-printed case, the device reads temperature using an infrared sensor, with minimal components and industrial-level performance. Designed to be tough, cheap, and powerful — it’s a modern take on the classic temp gun, built from scratch.
@souptik.samantaESP32-powered smart doorbell with smart AI-powered detection, that automatically captures a picture that is sent to a Discord webhook via WiFi when the doorbell is rung, which triggers an integration that can set off a custom ringtone on a mobile app. Utilizes a pushbutton to actuate a buzzer and LEDs. Powered by a LiPo battery and enclosed in a PETG near waterproof case with TPU seals. Additionally, this module contains a temperature and humidity sensor that can be called through a Discord bot from anywhere in the world at any time to get precise temperature and humidity readings. Additionally, an ultrasonic sensor detects movement and wakes up the camera to take a picture and identify it through a simple ML algorithm. NOTE: This is a software-heavy project, I am aiming for this to be a Tier 4 project, but if it only makes Tier 5, I understand. I will try to supply as many of my own parts as possible to keep expenditures to a minimum.
@udo.funkeThis Weather station shows you the weather based on where the slider is. But the places to get the weather are all over the place! It could drive someone insane while trying to understand how it works.
@taran.the.idiot--- name: "Hridya Agrawal" slack_handle: "@Hridya Agrawal" github_handle: "@hridaya423" --- USB HUB It is a USB Hub. I followed the tutorial, and I used 4 usb pins instead of 2. About 30 dollars including the coupons.
@hridya.agrawal--- name: "Yekutiel Yunger" slack_handle: "@Scooter Yu" github_handle: "@scooterthedev" tutorial: # Link to the tutorial if you used one --- Scooter's USB HUB <!-- Describe your board in 2-3 sentences. What are you making? What will it do? --> This project is to allow people to add up to 4 more USB A devices to their device. People always run out of USB ports, so this solves this issue. How much is it going to cost? This will cost exactly $38.94 USD
@yekutiel.yungerMagic 8 Ball The goal of this project is to create a jam that will show people who are familiar with assembling electronics in breadboards how to take their projects and design PCB's for them. My magic 8 ball project, incorporates a OLED display, accelerometer, buzzer, and pi pico into a magic 8 ball shaped board that when shoken will act like a Magic 8 Ball. The boards only cost $2.43 but shipping is more expensive at $18.80
@evan.gan- BIIIIGGGG print bed 310x310mm - Cheap! 160$ (Terms and conditions apply: you must be in china, shipping is costing me so much) - Cute! (I swear I'm going to make the 3d printed parts cute when they get here, and I need some pink filament but I ran out of budget :noooo:) Have removable cat ears on it :3 - Capable of printing figurines (Yes, don't judge me :3)
@chengyin.yao**🎮 DraX Pad**
I present to you the DraX Pad. It has 10 hot swappable keys with a OLED display. It has multiple presets as well. (secret- you can play games on the OLED just with the macro pad )
@devx_dragonThe simulation is bit laggy This could be used as xy plotter also the buzzer will buzz after the stepper reached the position given though the joystick also led will light up if button pressed
@souptik.samantaCM5 SO-DIMM Carrier
This is a fun little carrier board I'm building for my 8-node ITX cluster board. The Pi CM4/CM5 will plug into the daughter card, breaking out all the pins onto a SODIMM connector compatible with the NVIDIA jetson, so that my cluster board can carry multiple types of compute modules. Check the repo for more specifics, because the project is a bit too large :D
@kai.the.jolly.guyR U hungry for icing? A CoreXY 3D printer that prints Icing in a 150x150x50 mm cube! It has sheet cooling as well as dual z drive by one nema 17 and using a nema 17 on the toolhead that drives a lead screw to extrude icing.
@tanishq.goyalThis project involves creating a system that uses a joystick to control two servo motors, with the current positions of the joystick displayed on a 20x4 I2C LCD. The setup is ideal for applications that require precise control and real-time feedback, such as robotics, remote-controlled vehicles, or camera gimbals.
@souptik.samantaA super flat PG1316 keyboard - heavily inspired by mikefive and bayleaf, but aimed to make it even more compact and flat. Current PCB & PCBA price comes out at 65$! I will also shell out some money to buy additional parts :( Loved designing this! Had to learn how to make USB connections correctly, lipo charging circuit and bluetooth etc. V2 comming soon (tm)
@chengyin.yaoOVERRIDE-X3D Split Keeb
A split keyboard from-scratch, high-performance wireless (and wired too :D) split keyboard designed for ergonomic uses.
@devx_dragonMy project is a custom split keyboard designed to fit my hand size essentially perfectly, with all the extra keys I need. It takes a lot of design inspiration from the apple magic keyboard and has a focus on being low profile, but is entirely custom.
@raygen.rupeAn AI-powered minecraft jukebox that has the ability to play AI-generated songs from NFC music disks.
@nathan.alspaughi want to make a macropad that can open applications and do macros. It's a 3x3 Macropad using a matrix and 2 LEDs and rp2040
@christopher.huangMUSICA (Magical Ukulele, Supplier of Immaculate Chords and Audio) A PCB for an Electric Ukulele that is being made for Hack Club's The Trail 2024 event! Using an Atmega328P in hopes of collecting audio through a pickup that is custom made, it includes a built in amp and speakers so you can play whenever you dont have any power! Using a double-sided PCB to save space on the ukulele, it will cost $201.73. I am working with @Awagran and wanted to combine our grants into one.
@nathan.alspaughSuperflat A super flat PG1316 keyboard - heavily inspired by mikefive and bayleaf, but aimed to make it even more compact and flat. Current PCB & PCBA price comes out at 65$! I will also shell out some money to buy additional parts :( Loved designing this! Had to learn how to make USB connections correctly, lipo charging circuit and bluetooth etc. V2 comming soon (tm)
@chengyin.yaoAn alarm clock to wake you up at 6am. you set it at night with the button and the stepper motor will slap a wall or table with a 3d print attachment
@taran.the.idiotThis project creates a mechanical rotating platform system designed to provide rotational movement for funni cat spinning and any other thing that I could showcase.. The system consists of multiple platforms that can rotate independently or in coordination, powered by motor-driven mechanisms with control through an L298N H-bridge motor driver and ESP32 microcontroller. The system is powered by a portable 7.2V NiMH battery pack for wireless operation. I wanted to create a platform that would spin funni cat. Also, whats better then one cat? 2 cat! I also wanted the option to add other stuff for example my Benchys.
@tanishq.goyalNFC-Card
An NFC Card that's made with the help of the PCB Hacker Card tutorial on jams.hackclub.com
@anish.miryalaLiPoBoard  A 3-in-one LiPo breakout board: - LiPo charging - Overdischarge protection - Conversion to 3v3 or 5v Features: - High efficency (>90%) - Overdischarge/overcharge protection - Selectable 3v3 and 5v - Single sided design, placable on existing PCBs The PCB fab price is 3.24 EUR (3.5$), and the components will be ordered from LCSC Hope everything works first time
@chengyin.yaoIts my personal macropad , with 8 keys and an encoder. You can use it for macros and other stuff!
@hardik.dadlani1x SSD1306 1x Seeed XIAO RP2040 6x Cherry MX Switches 2x EC11 Encoder WITHOUT button 6x Through-hole 1N4148 Diodes 1x 3D Printed Case (black)
@hridya.agrawalA 5W diode laser engraver/cutter! I made sure to put a huge emphasis on being a reliable machine with super helpful features like 0.9 degree steppers, and laser head air assist. Since lots of diode laser machines on the market are usually not so safe, I wanted to make one that was actually safe to use. I added things like an opaque enclosure with a laser-safe acrylic window, ventilation, filtration, an e-stop, fire detection, alarms, and auto-shutoff.
@sidd- 17x THT Diodes - 17x SK6812 Reverse Mount [Neopixels](https://thepihut.com/products/neopixel-reverse-mount-rgb-leds-10-pack-of-sk6812-e?srsltid=AfmBOopZ_llV3DdSMAtzD6SdZINnwZiAEp_iOgxELLkNnVOYrMn9zwOO) - 17x Gateron Milky Yellow Switches - 34x Mill-Max 0305 Hotswap Sockets - 17x Keycaps - 1x Custom Hack Club Keycap (As promised [here](https://www.youtube.com/watch?v=PBGjZdLGUp4&t=32m22s)) - 1x SSD1306 0.91" 128x32 OLED display - 4x 4.7kΩ Resistors - 1x EC11 Rotary Encoder (With Switch) - 1x SEEED Xiao RP2040 - 1x MCP23017 I2C Expander - 4x M3x4 Heatset Inserts - 4x M3x6 Screws - 1x 3D Printed Case (Black) - 1x Laser Cut Acrylic top - 1x Rotary Encoder Knob H
@mohid.rthis weather station requires there to be movement to display the weather. and if that wasn't weird enough, you also need to put the slider in the correct position in order to get the output you want. It could even drive someone crazy while trying to use it.
@taran.the.idiotAsurants-Hackpad
A simple 6 key macropad meant for day to day usage. Is capable of going back, forward, and refreshing a browser tab and is also capable of undoing, redoing, finding words (ctrl + f).
@anish.miryalaBOM: - x12 best sounding switches ever! - x12 (ie. 1pc since each quantity) Kailh Hotswap Sockets (DigiKey) [1528-4958-ND](https://www.digikey.ca/en/products/detail/adafruit-industries-llc/4958/13997772?s=N4IgTCBcDaIIwFYwA4C0AWAnAtA5AIgDoAuIAugL5A)- x1 Seeed XIAO RP2040 - x1 Rotary Encoder (DigiKey) [PEC11R-4215F-S0024](https://www.digikey.ca/en/products/detail/bourns-inc/PEC11R-4215F-S0024/4499665?s=N4IgTCBcDaIAoFEDCBGFAlAtAFjCgrAGKYDKADGWNiALoC%2BQA) - x3 PCB - x4 WS2812B LEDs (DigiKey) [1568-COM-16347CT-ND](https://www.digikey.ca/en/products/detail/sparkfun-electronics/COM-16347/11630204?s=N4IgTCBcDaIIwFYBsAOAtAYQPIFk1yQGYAWAdgwBU0A5AERAF0BfIA) - x1 4 Pogo Pin for OLED Screen (DigiKey) [732-5317-ND](https://www.digikey.ca/en/products/detail/w%C3%BCrth-elektronik/61300411121/4846827) - x1 SSD1306 I2C 128x32 OLED Screen - x3 MOSFET (DigiKey) [4530-BSS138CT-ND](https://www.digikey.ca/en/products/detail/anbon-semiconductor-int-l-limited/BSS138/16708474?s=N4IgTCBcDaICwFYDMAGAtAIQMpYIxIA4BhAFTQDkAREAXQF8g) - x5 10K Chip Resistor (Digikey) [RMCF0603FT10K0CT-ND](https://www.digikey.ca/en/products/detail/stackpole-electronics-inc/RMCF0603FT10K0/1761235?s=N4IgTCBcDaIEoFkDCAxADANjQZhQFQEY0BpNJPAWgDkAREAXQF8g) - x1 I2C bus buffer (Digikey) [TCA4307DGKR](https://www.digikey.ca/en/products/detail/texas-instruments/TCA4307DGKR/13169258?s=N4IgTCBcDaICoGECCAWAzABgOwBEDiA0gEogC6AvkA) - x1 Single Bus Buffer (Digikey) [SN74AHCT1G126DBVR](https://www.digikey.ca/en/products/detail/texas-instruments/SN74AHCT1G126DBVR/376087?s=N4IgTCBcDaIMoDkDsAWAggCQMIBUCMA4nmAGwAiAQgGoBKIAugL5A) - x10 0.1uf Capacitor (LCSC) [C2175984](https://www.lcsc.com/product-detail/Multilayer-Ceramic-Capacitors-MLCC-SMD-SMT_YAGEO-CC0603MRX7R9BB104_C2175984.html) - x6 10K Chip Resistor (DigiKey) [CAY16-103J4LF](https://www.digikey.ca/en/products/detail/bourns-inc/CAY16-103J4LF/431579?s=N4IgTCBcDaIMIEECaBGAbAWhQBgMwCkAWAGQDEQBdAXyA) - x2 Shift Registers (DigiKey) [SN74HC165DBR](https://www.digikey.ca/en/products/detail/texas-instruments/SN74HC165DBR/1570755?s=N4IgTCBcDa4JwDYC0YDMBGArOpOByAIiALoC%2BQA) - x4 M2x6, M2x16 Screws - x3 M2x12 Screws - x1 Fuse (DigiKey) [283-PTS12066V075CT-ND](https://www.digikey.ca/en/products/detail/eaton-electronics-division/PTS12066V075/2639138?s=N4IgTCBcDa4BwGYC0AFAKgZQIxgAwDZ8A1XAdgFYBhNJAOQBEQBdAXyA) - x1 [Adafruit UPDI Friend - USB Serial UPDI Programmer](https://www.adafruit.com/product/5879)
@yekutiel.yungerCurtain Manager Alarm Clock
This is an alarm clock that pulls open my curtains in the morning. It also closes them at night. On top of all these features, I also added weather detection and plan to use buttons to have some sort of interactiveness with the display.
@taran.the.idiotThe CoreXYPenPlotter is a custom-built pen plotter that uses a CoreXY motion system to draw stuff.
@tanishq.goyalDS Ultra Distortion Pedal This a board which you can use to create and mod your own custom clone of a Boss DS-1 Distortion pedal. This board uses the simplified DS-1 design from ElectroSmash Boss DS-1 Distortion Analysis. $1.50
@rudraksh.payaalThis is a wireless macropad that uses the ESP32 C3 supermini and features an onboard buck boost convertor which makes it suitable to be powered by alkaline batteries. It also features a sliding potentiometer on board :eyes: . It can also be mounted besides a desk
@rudraksh.payaalA small PCB that can be directly connected onto a standard 2.54 pitch breadboard to provide power. It has a PD IC on the board so you can negotiate different voltages by changing the config.
@rudraksh.payaalBatpad is a macropad based off batman. It has 2 rotatory encoders, 4 keys, and 2 leds, making it look somewhat like a drone controller which is somwhat the intended long-term purpose.
@tanishq.goyalPCB LAYOUT
This is a project made by me with the help of Hack Club - Blueprint Workshop
@devx_dragonNOTE: This was once a tickets-only project, but due to a recent rule change I was unaware of, it has been updated to a grant project. NOTE 2: THIS SHOULD BE A DESIGN REVIEW, ALEX PLEASE CHANGE THIS TO DESIGN REVIEW I THINK IT MESSED IT UP WHEN I RETURNED IT!!! It's come time for me to make my first rp2040 devboard. Let's see how this goes! I'm so excited! To differentiate my project from other similar projects, I'll be adding an addressable LED and a simple temperature sensor. Later, if I have more time, I'll integrate a JST battery connector and charging system and then have this built with my own money.
@udo.funkeThis is my macropad. I spent a lot of time on it and i hope you accept it. the things I need: - 11 MX cherry red switches(or anything linear you have) - 12 1n4148 diodes - 1 ec11 rotary encoder with switch - 1 xiao rp2040 - 1 128x32 i2c oled 0.91 inch (pls dont solder this) - 1 pcb - 2 4.7k resistors - 1 usbA to usbC cable (pretty pls🥺) - cool stickers(im in #alex-containment-chamber) - can You print the case in Carmine red with black keycaps? - 1 encoder knob, same colour as keycaps - 4 of the insets you said to use on the hackpad website - 4 14 mm long m3 screws - any PCB colour all parts are through hole thank you.
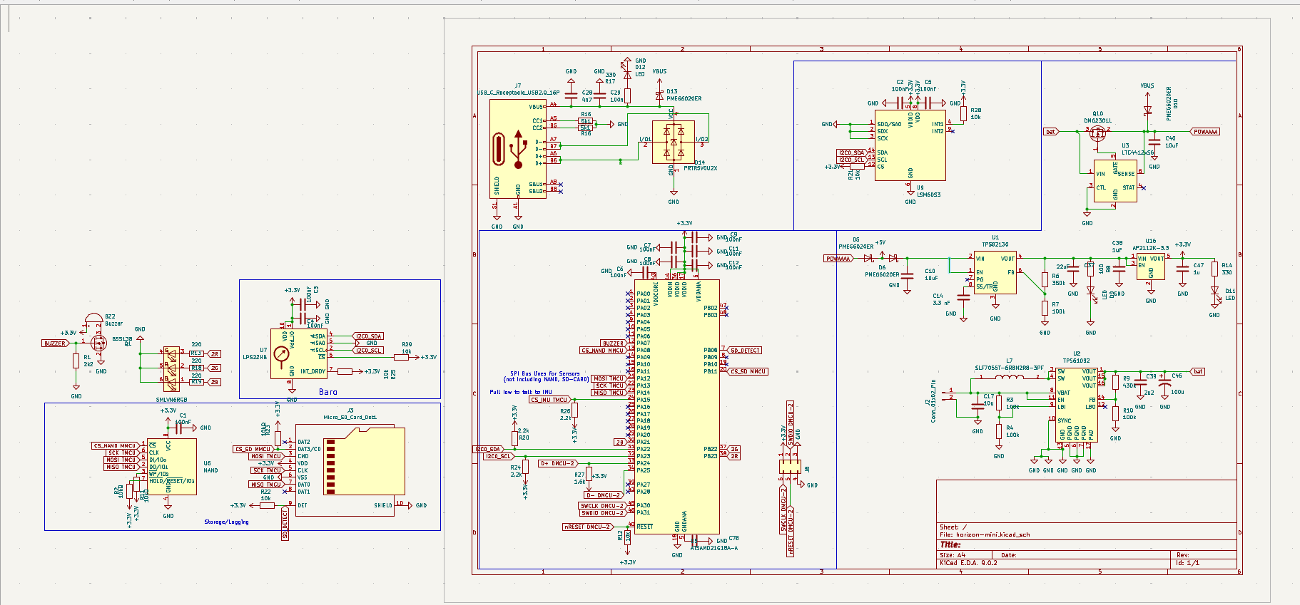
@taran.the.idiotThe Goal of this project was to build a simpler datalogger for model rockets to collect the info needed for most rocketiers from multiple sensors including an IMU and Baro. We built this as a dev board so when we eventually finish designing the larger V1 board, we can weed out issues before spending $400.
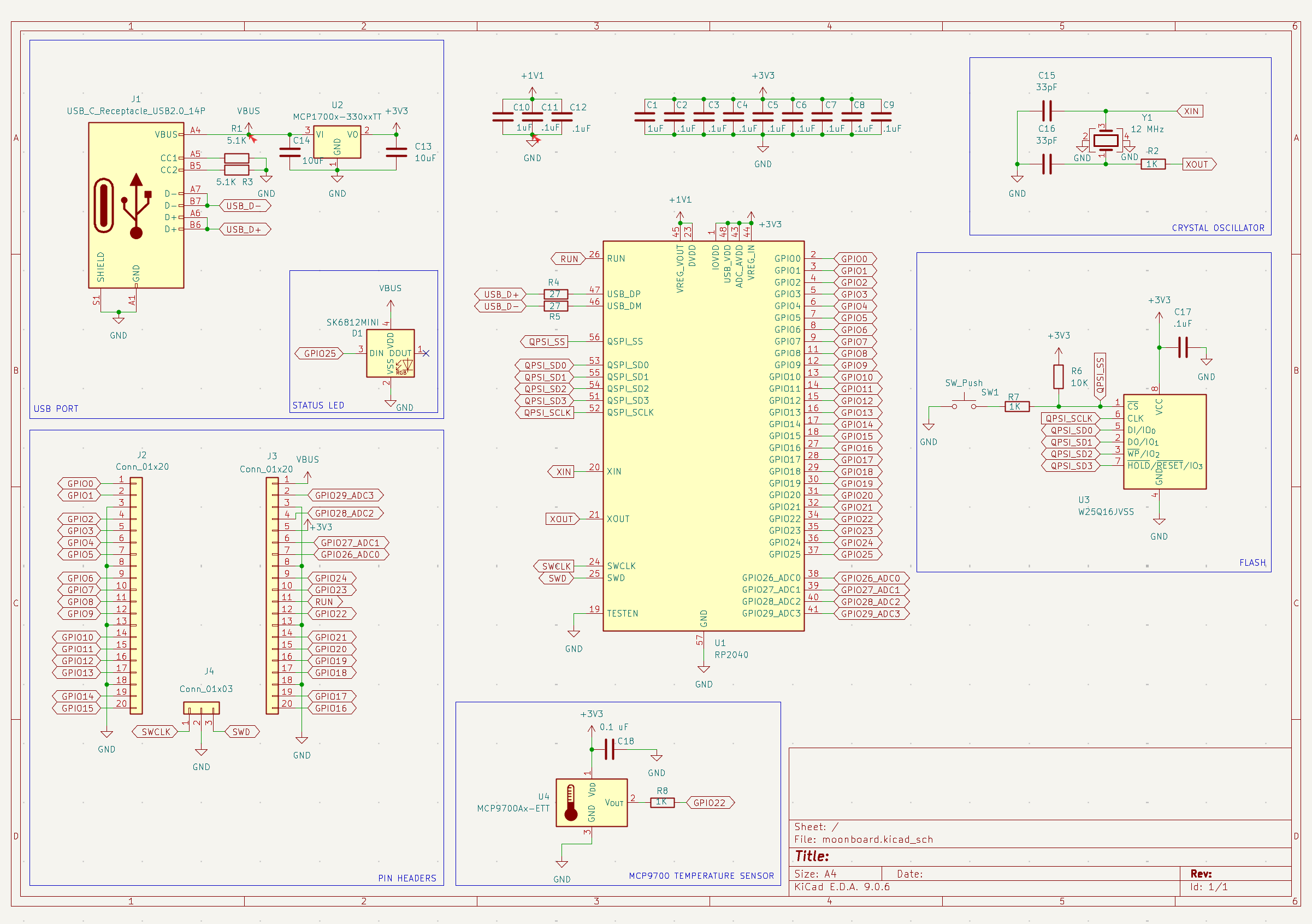
@yekutiel.yungerDraX Development Board
DraX Board is a custom-engineered development platform powered by the RP2040 microcontroller. Designed in KiCad, it features a modern USB-C interface, optimized power delivery, and access to the RP2040’s unique PIO blocks for high-speed hardware prototyping. This project marks my journey from schematic design to a fully functional, surface-mount PCB.
@devx_dragonI will control rgb strip through esp 8266 and i have created a webpage also for that
@souptik.samantaI've made a DIY version of the DS-1 and Big Muff Pi which are arguably the most iconic distortion/fuzz pedals ever made.
@rudraksh.payaalA high efficiency ULP SIP GMSS, NBIoT & LTE-M nRF91 STO LTS for IOT with minimal BOM, ultra-low Iq and dedicated STO PHY (IP). It operates with an advanced LP PSM paired with an low iDRX interval RRC idle to optimize RX dBm gain using cDRX variations and variable iDRX PDCCH.
@chengyin.yaoNOAAmp is an extremely small PCB- only 28.5x20mm in size, that is capable of taking in an SMA input signal from an antenna like a QFH antenna, and amplifying the signal to be sent to a device like a RTL-SDR to be viewed. This PCB will only work for 137MHZ since that is the freq of the NOAA-19 satellite that I am targeting.
@yekutiel.yungerOverglade Hackathon Badges
NFC hackathon badges for the Overglade game jam in Singapore!
@kai.the.jolly.guyMade a Arduino pcb for halloween. This is for #trick-or-trace. I created it to control more functions—beyond just making a basic PCB that turns a light on and off, it can handle multiple tasks and is programmable for various actions.
@souptik.samantaThis is a custom-built calender PCB that allows me to upload my school schedule (or just counting down how many days of school I have left!) via WIFI (on an esp32) to an e-ink display and use it in my locker off a AA battery. When it's at home, it will be able to act as a music player or still a calender, allowing me to plug it in via usb-c or just by using wifi and display live music status.
@yekutiel.yungera stepper motor control project where a slider operates similarly to the throttle used in old trains. When the slider is in the middle position, the stepper motor will stop. Moving the slider to the right will cause the stepper to move forward, while sliding it to the left will make the stepper go backward.
@souptik.samantaIts a split keyboard custom designed for most effective use ( for me ) with an integrated trackball , maximizing productivity and ergonomics
@hardik.dadlaniNorth Pole
North Pole is a 120mm Polar printer that was designed in the last few days. It uses a spinning bed, which makes kinematics more difficult, but results in a really fun motion system that can create cool toolpaths.
@max.goldberg-sparTaranium Hub
This is a 4 port usb hub with 2 USBa ports and 2 USBc ports. It has a pair of A and C on each side of the board, allowing it to be reversable.
@taran.the.idiotCadPad
CadPad is my small 3x3 macropad that is designed for efficient cadding with small keyboards. I made this out of necessity, as cadding with my 36 key split is very annoying. All 9 keys are mapped to macros for common functions in Onshape, including extrude, fillet, and new sketch. I made this so I can be more efficient in my cadding, letting me cad faster, while keeping the ergonomic benefits of my split keyboard. This also has a rotary encoder which is used for zooming in and out. The oled screen can be used as a way to see your last used command as well as the current layer you are on.
@max.goldberg-sparLeptosis is an ultra flat split bluetooth keyboard. It's thickness will be ~0.5mm, and employs the compact miryoku layout. Using an onboard nrf module, it acheives an ultra long battery life.
@chengyin.yaoCalculator accelerometer motion detector and a clock and also a distance measurer
@souptik.samantaDesign custom CoreXY an unknown flavor of Z-axis (let’s just call it Cartesian-ish ) So yeah… it’s a Cortesian XYZ Features will be really fast(core xy) will use a pi 4 for its calcs and all automatic multicolor printing auto print remover Big 310 X 310 X 380 Auto bed leveling I built a CoreXY-Cartesian hybrid 3D printer with manual tool changing, automatic multicolor, and auto eject, all on a budget, in India, by myself, with caffeine, breakdowns, and vibes
@souptik.samantaENTRY FOR BLUEPRINT CHRISTMAS COMPETITION! REVIEWER NOTES AT BOTTOM OF README! WingGlobe is a themable snow globe with a custom propulsion mechanism, PWM control, backlighting, and (MOST IMPORTANTLY) the ability to adjust based on the current weather (yellow-orange gradiating LEDs if sun, light blue gradiating LEDs for light rain, dark blue gradiating LEDs for heavy rain, and a PWM-powered fan that blows around "snow" beads based on wind levels outside). Will Feature Custom Artwork and an e-ink display for displaying temperature/humidity/pressure information derived from an onboard sensor and up to three other linked sensors (fully compatible with my SmartBell which also includes a temperature sensor and is intended for outdoor use).
@udo.funkeCheetah MX4 Mini Motherboard
A powerful yet compact 3D printer motherboard that supports TMC stepsticks, fans, heaters, screens and thermistors
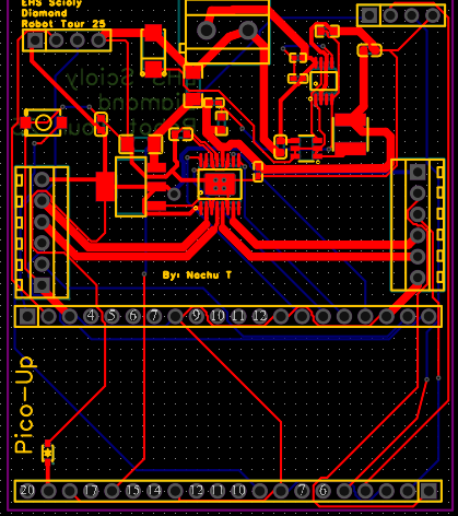
@kai.the.jolly.guyBTW I already have a 3d printed case I used with my old robot but I am reusing that case with this pcb and these parts because the old parts were bad. I also do not need a PCB as this is being funded by Easy EDA. Im on my school's scioly Robot Tour team so this is my bot I am creating for that competition.
@nachiappan.thenappanSeeed XIAO RP2040 (1x) Through-hole 1N4148 Diodes (9x) MX-Style switches (9x) EC11 Rotary encoders (1x) Blank DSA keycaps (Black x10) SK6812 MINI-E LEDs (8x) M3x16mm screws (4x) M3 hex nuts (4x)
@dhyan.shenoyTamaki is a Tamagotchi macropad here you have a virtual pet that gets happy the more you use the macropad (lkinda like the flipper). It has 4 configurable buttons, 2 rotary switches and an OLED display.
@nathan.alspaughA comprehensive PCB ruler with essential reference footprints, measurements, conversions, and NFC!
@nathan.alspaughi want to create a keyboard with a 75% keyboard layout, display , a knob and leds
@christopher.huangThis project is a pager powered by an Adafruit Feather HUZZAH ESP8266. It interfaces with Slack so that when you send a message in #pager in the Hack Club Slack, it notifies you by playing a little ringtone and then displaying the message and sender. It also has a quick response menu to send a few prewritten responses to messages you receive. I got the idea because Slack had been really glitchy on my phone recently, and it wasn't always sending me notifications, so I thought "What if I made a device that was just for Slack notifications?" My hope in the future is to expand it to not just #pager, but everywhere I'd typically receive a notification as well.
@dani.davidsonA small Raspberry Pi zero form factor board that uses the Allwinner V3s Chip
@rudraksh.payaalDS Ultra Distortion Pedal This a board which you can use to create and mod your own custom clone of a Boss DS-1 Distortion pedal. This board uses the simplified DS-1 design from ElectroSmash Boss DS-1 Distortion Analysis. $1.50
@rudraksh.payaalA cyberpunk-themed STM32 development board featuring Bluetooth 5.1 connectivity and integrated Li-ion/LiPo battery charging support.
@nathan.alspaughThis is a 75% keyboard fully designed by me, including the PCB, case, and firmware. It is designed to use KMK, a circuitpython-based firmware for keyboards! I included a rotary encoder, as well as a few "action" keys on the side of the keyboard which can be reprogrammed to anything you want, such as media controls, text controls, or any kind of shortcut you can think of!
@mohid.rI was inspired to make my printer based off the current problems I have with my A1 Mini. While the A1 Mini is a really fast printer and does its job, its still *mini*, so for my custom printer my number one goal was to have a large build volume and then add custom features like AMS system and build failure detection.
@rudraksh.payaalThis is a custom, 4 key hackpad, with 2 LED's and a EC11 rotary encoder on it that can be set to do different actions like volume control which is written in KMK.
@yekutiel.yungerI made a tiny (33x18mm) development board that uses the ICE40UP5K FPGA paired with a CH552 MCU on board for programming the flash.
@rudraksh.payaalThis project checks your acceleration and give a different colour output based on it. if you accelerate too fast then It starts beeping telling you to slow down
@taran.the.idiot--- name: "Hridya Agrawal" slack_handle: "@Hridya Agrawal" github_handle: "@hridaya423" tutorial: https://jams.hackclub.com/jam/hacker-card --- Hridya NFC Card I believe it costs ~$19 incl shipping First time trying easyeda, had more ease using than kicad just cause more inbuilt components, the tutorial was pretty helpful too!
@hridya.agrawalA RP2040 based debug probe inspired by the original Raspberry Pi Debug Probe
@rudraksh.payaal- name: "Kai Pereira" slack_handle: "@Kai Pereira" github_handle: "@KaiPereira" tutorial: https://jams.hackclub.com/jam/hacker-card --- # Hacker Card <!-- Describe your board in 2-3 sentences. What are you making? What will it do? --> I built my first PCB with the help of the hacker club tutorial. I added a qr code, urls and some designs. It transfers a url wirelessly on tap. <!-- How much is it going to cost? --> It costs $2 - $4 ($2 for me because I got the coupon code). <!-- Tell us a little bit about your design process. What were some challenges? What helped? ***Totally optional*** --> A little bit challenging to get started because there's so much going on. Sometimes only a few layers would be on and I'd be really confused. It was fun to make though!--
@kai.the.jolly.guyhttps://github.com/souptik-samanta/hackpad/tree/main/hackpads/Soup-Pad#bill-of-materials-bom
@souptik.samantaI didn't realize that you don't have to build EVERY project before the due date, so I decided to make a printer. This is a printer idea I've had since Undercity and have been wanting to execute on. It was made in 24 hours!
@raygen.rupeA custom EMR tablet based on the same technology used by Wacom. Includes Bluetooth, 1200mAh battery, compatible with any pre-existing drawing tablet pen, custom configuration software (in a later version).
@nathan.alspaughPowdy is an all-in-one power reader via USB-C! Just plug it in to your device, and watch as the power draw reading come onto the OLED screen. This device mostly uses one main component to read the power- The INA226, along with the MCU- the ATmega328P-A.
@yekutiel.yungerThis is my first-ever hardware project. It is a nine-key macropad with an OLED and two LEDs.
@hiral.singhalA controllable neopixel matrix with a rotary encoder! The controller can change the brightness. There is a buzzer that also buzzes Twinkle Twinkle if pressed twice :) A mini 0.91" oled for monitoring is also present and I hope that I can play cool animations with this display!
@dhyan.shenoyA E-Ink display driver board that has an ESP32 and Battery Charging IC on board.
@rudraksh.payaal--- name: "Max Kendall" slack_handle: "@Max Robotics" github_handle: "@maxsrobotics" --- Tiny4FSK Tiny4FSK aims to run on 1x AAA battery to transmit 4FSK signals on the amateur radio band, allowing for high-altitiude tracking systems for high-altitude systems. The board itself costs $7, with $17.80 shipping. In total, the board costs $26.35 with tax and shipping included. Ahh, I've been working on this since August, trying to use the SI4063 in code to get the drivers right.
@maxwell.kendalli want to create a keyboard with a 75% keyboard layout, display , a knob and leds
@christopher.huangIts a battery powered desk pomodoro timer designed to be very low power consuming
@rudraksh.payaalThis integration connects Lapse with Hack Club to create timelapses of your projects using programs within the Hack Club ecosystem. The primary purpose of this is to serve as a companion to the Lapse project, making it easy to create timelapses of your projects. Not just coding, but anything you build, design, craft, or create.
@tanishq.goyalname: "Taran Mittal" slack_handle: "@Taran Mittal" github_handle: "@Overlord-Runt" tutorial: all original --- Ghost keycahin This is a project I made for trick or trace and is a ghost that you can use as a keychain. It has a bettery connector and green lightup led eyes. If you press the button on its nose it mades a lound noise to scare away your friends. It will cost $4.53 USD I wanted to make something spooky for trick or trace and was just messing around to find something that looks good until I found this. (also I dont really want to spend my funds on this, I just wanted to do trick or trace for the stickers)
@taran.the.idiotits a led matrix diplay with neopixels order total is 37 $ but will increase when i add the neopixels as we need to preorder them so i can not get the price with all assembeled As for the challenges, this was my 1st pcb without any help. This one took me a bit of time as I learned about things like neopixels pull ups and pull down. but it was fun overall! also I will design a case for this pcb and will print that
@souptik.samantaPR1SM - Stacked Acrylic Keyboard
PR1SM is a minimalic, stacked fully backlit acrylic keyboard using a small 2 layer pcb. It's made out of laser cut acrylic, so combined with the neopixels, it'll have a really cool effect.
@kai.the.jolly.guyi want to make a macropad that can open applications and do macros. It's a 3x3 Macropad using a matrix and 2 LEDs and rp2040
@christopher.huang